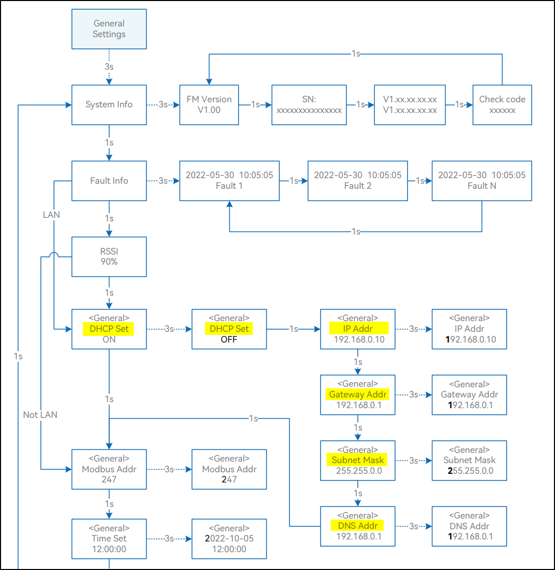
Fixe/Statische IP-Adresse für externes EMS einstellen

Anleitung via Display (siehe unten)

  • vor der DHCP-Deaktivierung, die IP-Adresse anzeigen lassen im Display
    (im Portal können seit kurzem die IP-Adressen ausgelesen werden)
  • Gateway Addr: 
    - mit dem Laptop, kann mittels ipconfig den Gateway abgefragt werden. In den meisten Fällen ist dies XXX.XXX.XXX.001
  • Subnet Mask: 255.255.255.0
    -  mit dem Laptop, kann mittels  ipconfig die Subnetz-Maske abfragen
  • DNS Addr: 8.8.8.8 (ist von Google)

Solinteg Wechselrichter Display:

IP Adresse im Solinteg Webportal:

IP Adresse in der Solinteg Mobile App: